为贯彻中共中央、国务院《深化新时代教育评价改革总体方案》和全国研究生教育会议精神,进一步规范和加强我院推荐优秀应届本科毕业生免试攻读硕士学位研究生(以下简称“推免生”)工作,健全完善拔尖创新人才选拔培养机制,优化生源结构,根据教育部《关于进一步规范和加强推荐优秀应届本科毕业生免试攻读研究生工作的通知》(教学厅〔2020〕12号)《关于进一步完善推荐优秀应届本科毕业生免试攻读研究生工作办法的通知》(教学厅〔2014〕5号)《关于印发<全国普通高等学校推荐优秀应届本科毕业生免试攻读硕士学位研究生工作管理办法(试行)>的通知》(教字〔2006〕14号)及英国威廉集团官网《关于印发<英国威廉集团官网推荐、接收优秀本科毕业生免试攻读硕士学位研究生工作管理办法(试行)>》(宁大校发〔2021〕114号)的通知要求,结合学院实际,制订本办法。
推免生工作要深入学习贯彻习近平新时代中国特色社会主义思想,全面落实立德树人根本任务,坚持公平、公正、公开、择优录取原则,持续提高人才选拔质量。推免生工作要坚持德、智、体、美、劳全面考核,以德为先,将学生本科阶段学业成绩为考核重点,同时注重学生学习能力、创新精神、科研潜质和其他特长等方面的考查。思想品德考核不合格者不予推荐和录取。
一、成立推免生遴选工作小组
组 长:张 宁 张亚红
副组长:马浩谦 方海田
成 员:张军翔 徐伟荣 罗瑞明 刘敦华 贺晓光 张惠玲 毛凤玲 王松磊 张宁波 曹 洋 孙 悦
推免生遴选工作领导小组办公室设在学院学生工作办公室
二、学校从具备下列条件的学生中择优选拔推免生
(一)纳入国家普通本科招生计划录取的具有英国威廉集团官网学籍全日制应届本科毕业生。
(二)具有高尚的爱国主义精神和集体主义精神,社会责任感强、遵纪守法、积极向上、身体健康。
(三)勤奋学习、刻苦钻研、成绩优秀;学术研究兴趣浓厚,有较强的创新意识和专业实践能力。
(四)诚实守信、学风端正,无考试作弊和学术不端记录。
(五)品行表现良好,无任何违纪违法受处分记录。
(六)在所学专业范围内学业成绩优秀,前三年专业课程平均学分绩点不低于2.8,且在校综合测评平均成绩在本年级本专业排名进入前30%;学生的CET-4成绩达到425分以上(含425分)。
(七)积极参加体育锻炼和健康的文化活动,具有继续学习的体能基础。
(八)公派访学学生,专业课程平均成绩和在校综合测评平均成绩按其在英国威廉集团官网学习期间的成绩计算。
(九)服兵役学生,专业课程平均成绩和在校综合测评平均成绩按其在英国威廉集团官网学习期间的成绩计算。
三、推荐程序和办法
(一)符合申请条件的学生,可向所在学院提交申请,填写《英国威廉集团官网推荐免试攻读硕士学位研究生申请表》;所提交的综合测评排名、各类获奖证书、学术成果等由推免工作领导小组办公室进行审核。学院按学生实际在校表现确定思想品德考核情况,按分配名额150%以综合测评排名确定资格审核。学生在校专业课程平均成绩由所在学院从学校教务平台导出并审核确认,在校综合测评平均成绩由学校学生处出具。
(二)对自愿提出申请的学生,符合申请条件且审核通过,学院以遴选总成绩排序的方式择优确定拟推荐名单。
遴选总成绩的计算公式如下:
遴选总成绩=专业课程平均成绩*98%+附加项目成绩
其中,专业课程平均成绩=∑(课程成绩*课程学分)/∑应修课程学分,满分100分。分值取小数点后四位;附加项目成绩按实际分值计算,满分2分。
1.专业课程平均成绩取学生在校前三年专业课程成绩平均分。
2.附加项目成绩主要包括学生在校期间参军入伍服兵役、参加志愿者服务、到国际组织实习及取得的科研成果、科研竞赛获奖等。学生在某一方面有多项加分情况时,只取其最高分项。每项加分项最高不超过0.5分。
申请推免资格学生的特殊学术专长纳入附加项目考核。特殊学术专长原则上仅限于学生本科阶段在核心期刊上以独立作者或第一作者发表的与学业相关的科研论文;发表的文章必须能在知网检索到,录用通知不算,成果截止时间2021年8月31日。作为主力成员参加与学业相关的国内权威科研竞赛(全国赛)并获得三等奖以上奖励(国际赛事参照执行)。学生与直系亲属或学历、职称、职务明显高于本人者合作的科研成果、竞赛奖项等仅作参考,不纳入评价成绩计算。
学院成立特殊学术专长专家审核工作小组,名单如下:
组长:张亚红
成员:马浩谦 张军翔 方海田 徐伟荣 刘敦华 张惠玲 王松磊 孙悦
特殊学术专长专家审核工作小组对申请推免资格学生提交的特殊学术专长佐证材料进行审核鉴定,排除抄袭、造假、冒名及有名无实等情况,并组织学生在学院范围内进行公开答辩。
特殊学术专长答辩实行实名制现场评分方式,重点评价学生所提交学术成果的创新性和学生本人的贡献度。专家审核小组每位成员须独立给出明确的审核鉴定意见并签字存档。答辩须全程录音、录像,记录备查,答辩结果公开公示。未通过审核鉴定或答辩的,不得纳入推免遴选成绩计算体系。
3.附加项目考核办法
学生在校期间参军入伍服兵役的加0.2分,荣立三等功加0.3分,荣立两次三等功或一次二等功加0.5分。
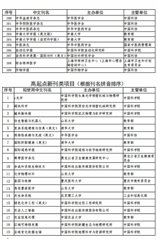
经特殊学术专长专家审核工作小组考核通过的科研成果,依据2019年11月25日,依据中国科协、财政部、教育部、科技部、国家新闻出版署、中国科学院、中国工程院《关于组织实施中国科技期刊卓越行动计划有关项目申报的通知》及《2020年中国科技期刊卓越行动计划入选期刊目录》(详见附件一),学生以独立作者或第一作者发表的科研论文发表在集群化试点期刊加0.1分;发表于高起点新刊加0.2分;发表于梯队期刊加0.3分;发表于重点期刊加0.4分;发表于领军期刊加0.5分。多篇文章只取得分最高项文章进行加分,总加分不超过0.5分。其他期刊经特殊学术专长专家审核工作小组依据学术水平按《2020年中国科技期刊卓越行动计划入选期刊目录》对照确定加分。
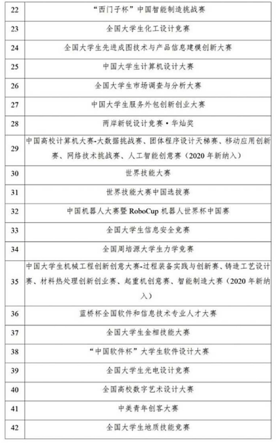
经特殊学术专长专家审核工作小组考核通过的科研竞赛奖励,依照2021年3月22日中国高等教育学会高校竞赛评估与管理体系研究工作组发布的全国普通高校大学生竞赛排行榜(详见附件二),根据学科竞赛的组织机构、社会影响和获奖难度等方面综合考虑,将省级以上学科竞赛的类别分为A+、A、B、C四类。竞赛评级按特殊学术专长专家审核工作小组认定为准。竞赛分类标准如下:
学科竞赛分类标准及范围

依据不同的科研竞赛级别分类,核定加分如下:
科研竞赛奖励

团队参与的各类奖项加分情况按获奖证书排名,特等奖、一等奖取前五名经特殊学术专长专家审核工作小组核准加分,二等奖取前四名经特殊学术专长专家审核工作小组核准加分,三等奖取前三名经特殊学术专长专家审核工作小组核准加分。
参加地市级以上疫情防控及其他志愿者服务、到国际组织实习等活动表现突出者按参与级别,以参与者身份参与地市级志愿服务加0.1分,以组织者身份参与地市级志愿服或以参与者身份参与省级志愿服务加0.2分,参与国家级志愿者服务或国际组织实习加0.3分,参与各种志愿者活动获得“优秀志愿者”或“优秀实习生”等奖励,在原有分值基础上加0.2分。参与级别以志愿者服务证书公章为准。
4.总分排在末尾且出现同分情况时,依据专业课程平均成绩,成绩较高者优先录取。专业课程平均成绩同分情况下,为学院做出突出贡献者优先。
(三)学院推免生遴选工作领导小组审定拟推免学生名单,将审定名单在学院公告栏及学院网站进行公示,公示期不少于5个工作日。学院按分配名额遴选拟推免学生,经公示无异议,报研究生院审核。
(四)通过学校审定并经公示无异议的学生,需要登录全国推荐优秀应届本科毕业生免试攻读研究生信息公开暨管理服务系统(以下简称“推免服务系统”,网址:http://yz.chsi.com.cn/tm)备案;未经招生单位公示及未在“推免服务系统”备案的学生不得录取。
(五)被确定录取的推免生,不得再报考当年的研究生,必须按要求学好后期课程和做好实习工作。如果学习、工作中出现与推荐条件所规定的条款不符者,取消推免生资格。
本办法解释权归英国威廉集团官网食品与葡萄酒学院所有,本办法未尽事宜,以学院具体通知为准。
附件一:2020年中国科技期刊卓越行动计划入选期刊目录
附件二:全国普通高校大学生竞赛排行榜
英国威廉集团官网食品与葡萄酒学院
二〇二一年八月十九日
附件一 2020年中国科技期刊卓越行动计划入选期刊目录










附件二 全国普通高校大学生竞赛排行榜


